服务热线: 400-928-5178
 
 
 
文章发布 Case
Case 最近案例

疫情期间投融资风险提示

日期: 2020-03-05
浏览次数: 152

来源:滨州律协

疫情期间投融资风险提示

序言





为避免银行业务风险的发生、部分债务人资金回笼困难而引发债务违约等问题,根据近期出台的相关法规及规范性文件,本文通过简单分析“新冠疫情”对银行业务的影响并提出相应应对措施,供相关方参考,以期共同努力、共克时艰。





目录




● 一、近期发布的相关法规及规范性文件

● 二、地方政府政策梳理

● 三、近期发布的相关法规及规范性文件对银行业务可能引发问题 

● 四、政策映射出的可能场景及法律分析 

近期发布的相关法规及规范性文件 





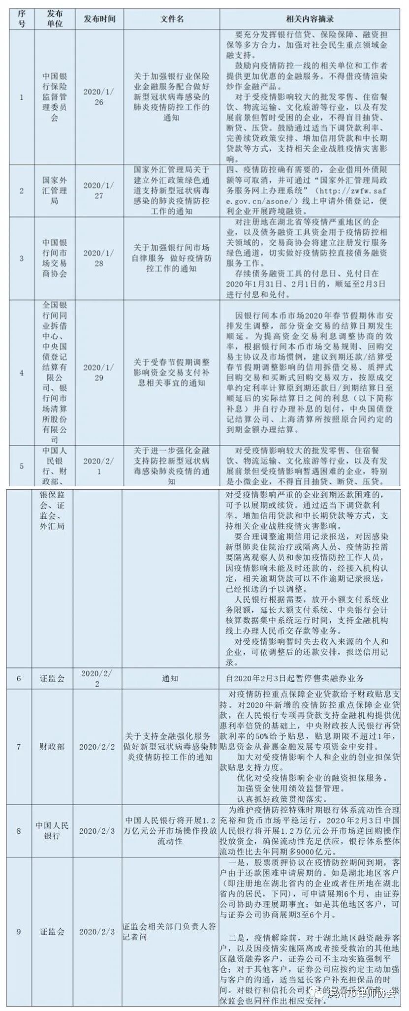
我们就银保监会、人行等机构截止2020年2月7日发布的、与金融类机构债权回收可能相关的通知文件涉及的重点内容梳理如下表:





疫情期间投融资风险提示

地方政府政策梳理 





疫情发生后,为深入贯彻落实党中央关于坚决打赢疫情防控阻击战的重要指示精神,及国务院关于疫情防控的决策部署,无锡市政府出台相关通知或意见,支持中小企业积极应对疫情影响,实现平稳健康发展。









2月6日,无锡市召开新闻发布会,为应对新型冠状病毒感染的肺炎疫情,发布支持企业共渡难关的20条政策意见:









(一)加大企业信贷供给。对受疫情影响遇到困难的企业,各金融机构不得随意抽贷、断贷、压贷;对到期还款困难的,可予以展期或续贷。对于受疫情影响较大的批发零售、住宿餐饮、物流运输、文化旅游等行业,以及有发展前景但暂时遇到困难的企业和经营主体,各金融机构要根据实际情况灵活调整相关信贷政策和服务方式,通过完善转贷安排、降低贷款利率、实施信贷重组等多种方式予以支持。加大对中小微企业的信贷支持,确保2020年中小微企业信贷余额高于2019年同期水平。(责任单位:市地方金融监管局,人民银行无锡市中心支行、无锡银保监分局)


(二)降低企业融资成本。发挥信保基金、应急转贷资金作用,降低信保基金增信贷款利率、应急转贷资金贷款利率,按现有信保基金贷款利率水平下浮10%。鼓励各银行机构通过压降成本费率,加大对小微企业的支持力度,确保2020年小微企业融资成本低于2019年同期水平。引导5家大型银行普惠型小微企业贷款综合融资成本再降0.5个百分点。(责任单位:市地方金融监管局、财政局、工业和信息化局、科技局、商务局、文广旅游局,人民银行无锡市中心支行、无锡银保监分局)

(三)加强金融产品创新。针对企业受疫情影响无法按时开工导致资金紧张的,鼓励金融机构创新开发“工资贷”“租金贷”“应收账款质押贷”等专项金融产品,满足企业融资需求。对于疫情防控物资、原辅料生产相关企业的专项金融产品可纳入“普惠贷”补偿范围。充分发挥金融综合服务线上平台作用,完善线下融资会诊帮扶机制。(责任单位:市地方金融监管局,人民银行无锡市中心支行、无锡银保监分局)




近期发布的相关法规及规范性文件对银行业务可能引发问题





(一)贷款逾期。由于疫情期间延迟复工,交通不便等,导致对商场、旅游、娱乐、餐饮、零售、实体制造等行业的经营活动造成重大影响,大部分企业生产、经营无法得到正常运营,造成现金流的断裂,无法按期足额偿还贷款,造成贷款逾期。









(二)征信问题。由于延迟复工的影响,虽然根据法律规定,我们倾向于延迟复工期间企业应该按照劳动合同约定的标准支付工资,但因企业自身因疫情遭遇经营危机,工资待遇发放未必准时、足额,且即使延迟复工到期后,由于疫情影响很难及时结束,不排除部分员工因疫情原因不能及时返工,进一步影响其个人收入,极易造成房贷及消费贷款业务的逾期,致使征信背负逾期记录。









(三)企业经营困难甚至破产。由于疫情影响,部分小微企业或个体工商户会遇到经营困难甚至破产的情况,届时企业可能无法主动偿还全部贷款,形成违约。









(四)正常业务无法开展。因疫情影响,可能导致正常的续做业务,因人员限制、房产问题等多方面因素造成的短期内无法进行续作,造成的逾期及不良。





政策映射出的可能场景及法律分析 





问:疫情爆发借款人无法及时还贷,是否构成违约,贷款银行是否有权直接解除合同?

答:根据中国银保监会各地政府等发布的相关政策、通知等,虽然大多都包含了紧急转贷,及时续贷、展期,适当降低利率、减免逾期利息、调整还款期限和方式,不得盲目抽贷、断贷、压贷等内容,但是地方政府发布的文件属于行政规章,各部门委员会发布的文件属于部门规章,且所有文件均非法律强制性规定。银行违反上述规定,直接解除合同的,依据合同法无法认定解除行为无效。但是,政府有关单位、银保监会等有权依据监管政策规范对贷款银行进行监管,甚至进行处罚。

综上,合同合法有效,并非因疫情爆发就可以随意违约,在存在客观情况下无法继续履行的,现行法律允许双方协商延长相应还款期限,但该适当延长限度的掌握在于银行本身。但是,司法实践中,司法工作者会综合考虑疫情对借款人的影响及借款人涉及行业,社会经济复苏情况以及对银行机构损害情况平衡各方权利。









问:疫情爆发,借款人是否能以不可抗力为由主张解除或变更借款合同?

答:根据《中华人民共和国合同法》(下称《合同法》)第117条第2款、《中华人民共和国民法总则》(下称《民法总则》)第180条第2款的定义,不可抗力是指具有以下特征的客观情况:

1、不可预见,这是指“根据现有的技术水平,一般对某事件发生没有预知能力”;

2、不能避免且不能克服,这是指“当事人已经尽到最大努力和采取一切可以采取的措施,仍不能避免某种事件的发生并不能克服事件所造成的后果。

新冠肺炎属于新型传染病,具有突发性,其确切的传染源、致病原理、传播途径和治疗方法至今尚未明确,故一般可认为新冠肺炎疫情本身符合不可抗力的特征。同时,为防治疫情采取的行政措施,对于一般当事人而言亦是不可预见、不能避免且不能克服的,也具备不可抗力的特征。

但是,新冠肺炎疫情须与不能履行合同具有因果关系时,才能发生不可抗力的法律效果。也就是说疫情及其防控措施必须对合同履行构成重大甚至根本性障碍,否则不成立因果关系。所以新冠肺炎疫情可能但不必然构成不可抗力。

因新型传染病疫情引起的合同履行障碍及其责任承担在我国已有先例, 2003年的“非典”疫情与新冠肺炎疫情有诸多相似之处,故因“非典”疫情引起的合同纠纷案例有一定的借鉴意义。

例如,河南开封中院(2010)汴民终字第1073号判决指出“非典疫情并不是对所有合同的履行都有影响,如果不影响合同正常履行,非典就不能被视为不可抗力。”广州中院(2005)穗中法民二终字第1150号判决认为,“不论是‘非典’、禽流感疫情还是市政施工,可能影响的只是宏观的经营环境,对本案借款合同的履行并不产生任何直接、必然的影响”。可见,之前的司法实践中,法院倾向于认为, 疫情及其防控措施对于金融借款合同通常不会构成履行障碍,违约的借款人一般不得以疫情主张不可抗力免责。








问:贷款客户是否可以要求降低贷款利率、调整还款期限和方式,假如银行同意调整还款期限和方式,逾期利息、滞纳金、违约金该如何处理问题?

答:根据五部委联合下发的《关于进一步强化金融支持防控新型冠状病毒感染肺炎疫情的通知》(简称“《通知》”)要求及各地政府出台的对中小企业金融扶持政策等文件,均要求对受疫情影响较大的地区、行业和企业提供差异化优惠的金融服务,从这个角度分析,贷款客户可以根据情况向金融机构提出降低贷款利率的要求,但是金融机构需要对申请企业进行详细的分类,根据分类对疫情防控类骨干企业、受疫情影响较大的行业企业、有发展前景但受疫情影响暂遇困难企业及小微企业分别充分利用人民银行及地方政府的扶持政策和资金进行相应的贷款优惠。

同时,五部委联合下发的《通知》及各地方政府办公厅、银监会下发的文件均鼓励金融机构对受疫情影响严重的企业给予一定的延期还款的期限,但是金融机构应当严格适用该项权利,仅对受疫情影响导致经营困难的企业进行适当延期,以避免贷款损失的扩大,同时,各金融机构也应根据实际情况制定具体、可行的制度及操作指引。

如我们上文所述,地方政府办公厅、银监会下发的文件为非法律强制性规定,同时,该文件也未明确细化关于延期前发生的逾期利息、滞纳金及违约金的处理问题,而银监会的文件也无法导致借款合同效力无效。我们认为在金融借款合同未被确定无效的情况下,逾期利息、罚金及违约金的相关约定合法有效,所以各方应当按照合同约定履行,由此可见,逾期利息、违约金及罚息等违约费用是否应当免除由金融机构自行决定,其免除逾期利息、罚息或违约金等系其权利,非其约定或法定的义务。疫情爆发时借款人有权申请金融机构减免相应的逾期利息、罚息、滞纳金等,但无权以此要求直接减免。








问:关于企业因不能及时还款而要求按照扶持政策允许其延期还款,拒绝银行抽贷、断贷、压贷等行为的问题?

答:根据各地政府政策要求,关于要求金融机构不得盲目抽贷、断贷、压贷等所针对的对象主要是对受疫情影响较大、有发展前景,但暂时资金受困的中小微企业。因此,编者认为适用该扶持政策的一般需要同时满足以下5个条件:

(1)企业困难原因为受疫情影响所致,而非其他原因导致,受疫情影响较大的主要为批发零售、住宿餐饮、物流运输、文化旅游、实体制造等行业。

(2)企业困难表现为暂时资金受困;

(3)该企业具有一定发展前景;

(4)企业类型为中小微企业;

(5)不得抽贷、断贷、压贷的要求期间为在疫情防控期间。

通过以上5个前提条件可以推出,不得盲目抽贷、断贷、压贷的企业应是在解决完资金问题及疫情过后能够迅速恢复的企业,如果贷款企业不能同时符合上述条件,按照审慎审查、规避风险的原则,金融机构应慎重决定。








问:为受疫情影响较大的地区、行业和企业,可否申请展期或续贷? 

答:《关于加强银行业保险业金融服务配合做好新型冠状病毒感染的肺炎疫情防控工作的通知》(银保监办发〔2020〕10号)、《关于进一步强化金融支持防控新型冠状病毒感染肺炎疫情的通知》(银发〔2020〕29号)均规定,对受疫情影响较大的批发零售、住宿餐饮、物流运输、文化旅游等行业,以及有发展前景但受疫情影响暂遇困难的企业,特别是小微企业,不得盲目抽贷、断贷、压贷。对受疫情影响严重的企业到期还款困难的,可予以展期或续贷。

根据上述规定,受疫情影响较大的批发零售、住宿餐饮、物流运输、文化旅游等行业,以及有发展前景但受疫情影响暂遇困难的企业、小微企业,可予以展期或续贷。另外,对于“对受疫情影响严重的企业”界定,编者认为应局限于前述明确的行业内企业。








问:个人因受疫情影响还款的,可否申请延后还款期限? 

答:《关于加强银行业保险业金融服务配合做好新型冠状病毒感染的肺炎疫情防控工作的通知》(银保监办发〔2020〕10号)规定,对受疫情影响暂时失去收入来源的人群,要在信贷政策上予以适当倾斜,灵活调整住房按揭、信用卡等个人信贷还款安排,合理延后还款期限。

《关于进一步强化金融支持防控新型冠状病毒感染肺炎疫情的通知》(银发〔2020〕29号)规定,对因感染新型肺炎住院治疗或隔离人员、疫情防控需要隔离观察人员、参加疫情防控工作人员以及受疫情影响暂时失去收入来源的人群,金融机构要在信贷政策上予以适当倾斜,灵活调整住房按揭、信用卡等个人信贷还款安排,合理延后还款期限。感染新型肺炎的个人创业担保贷款可展期一年,继续享受财政贴息支持。另外还规定,要求合理调整逾期信用记录报送,对因感染新型肺炎住院治疗或隔离人员、疫情防控需要隔离观察人员和参加疫情防控工作人员,因疫情影响未能及时还款的,经接入机构认定,相关逾期贷款可以不作逾期记录报送,已经报送的予以调整。

前述规定的“人群”应限于自然人。至于个体工商户能否参照适用上述规定,编者认为,个体工商户指公民在法律允许的范围内,依法经核准登记,从事工商业经营的家庭或户,民法总则第56条规定“个体工商户的债务,个人经营的,以个人财产承担;家庭经营的,以家庭财产承担”,因此可以参照适用上述规定。









问:疫情期间,银行可否以疫情对企业经营造成重大影响为由,提前收回贷款或提前解除金融借款合同、停止或迟延发放贷款? 

答:按照合同法相关规定,合同生效后,合同各方当事人均应按照约定履行合同,在没有法定或约定解除事由的情况下,仅以疫情对企业经营造成重大影响为由,提前收回贷款或提前解除金融借款合同、停止或迟延发放贷款的,银行将属于违约。







问:疫情对实现抵押权有何影响

答:《物权法》第二百零二条规定“抵押权人应当在主债权诉讼时效期间行使抵押权;未行使的,人民法院不予保护”。在2019年颁布的《全国民商事审判工作会议纪要》第59条“抵押权人应当在主债权的诉讼时效期间内行使抵押权。抵押权人在主债权诉讼时效届满前未行使抵押权,抵押人在主债权诉讼时效届满后请求涂销抵押权登记的,人民法院依法予以支持。以登记作为公示方法的权利质权,参照适用前款规定。”。

根据上述,无论是否受疫情影响,抵押权人均应当关注主债权的诉讼时效期间。









问:新贷款客户主张及时贷款、走绿色通道、加快贷款资金发放,银行应否支持?

答:根据《关于加强银行业保险业金融服务配合做好新型冠状病毒感染的肺炎疫情防控工作的通知》(银保监办发〔2020〕10号)、《关于进一步强化金融支持防控新型冠状病毒感染肺炎疫情的通知》(银发〔2020〕29号)中相关规定,开辟金融服务绿色通道,主要针对社会民生重点领域,资金用途集中在有关医院、医疗科研单位及企业、卫生防疫、医药产品制造及采购、公共卫生基础设施建设、科研攻关等方面。另外上述文件还明确对生产、运输和销售应对疫情使用的医用防护服、医用口罩、医用护目镜、新型冠状病毒检测试剂盒、负压救护车、消毒机、84消毒液、红外测温仪和相关药品等重要医用物资,以及重要生活物资的骨干企业实行名单制管理。人民银行通过专项再贷款向金融机构提供低成本资金,支持金融机构对名单内的企业提供优惠利率的信贷支持。因此,非上述企业或单位及非上述资金用途的,新贷款客户不符合主张及时贷款、走绿色通道、加快贷款资金发放的条件。







问:新发放和续贷的贷款,要求给予贴息支持,银行应否支持?

答:《关于进一步强化金融支持防控新型冠状病毒感染肺炎疫情的通知》(银发〔2020〕29号)中规定“在疫情防控期间,人民银行会同发展改革委、工业和信息化部对生产、运输和销售应对疫情使用的医用防护服、医用口罩、医用护目镜、新型冠状病毒检测试剂盒、负压救护车、消毒机、84消毒液、红外测温仪和相关药品等重要医用物资,以及重要生活物资的骨干企业实行名单制管理。人民银行通过专项再贷款向金融机构提供低成本资金,支持金融机构对名单内的企业提供优惠利率的信贷支持。中央财政对疫情防控重点保障企业给予贴息支持。”“感染新型肺炎的个人创业担保贷款可展期一年,继续享受财政贴息支持。”

根据上述规定,新发放和续贷的贷款,要求给予贴息支持的,必须是上述实行名单制管理中的企业,或者感染新型肺炎的个人创业担保贷款。








问:疫情影响下,经营困难企业向银行申请金融支持,帮助其缓解经营压力的可行性?

答:根据政策要求,对受疫情影响较大、有发展前景但暂时困难的中小企业,各银行机构要增强服务意识,根据企业需求,优化办理流程,为其恢复生产经营提供有力的信贷支持。
编者根据政策要求简单梳理享受该扶持政策的市场主体应主要考虑以下几个方面:

(1)企业经营困难的原因为受疫情影响较大、经营遇到暂时困难;

(2)该企业是否为疫情防控提供相关产品和技术;

(3)企业是否有潜力、有市场、有发展前景;

(4)企业类型为中小企业;

(5)该企业在当地是否已经获得过贷款支持等。








Case / 相关案例
2025 - 09 - 08
机动车交通事故责任强制保险条例 (2006年3月21日中华人民共和国国务院令第462号公布 根据2012年3月30日《国务院关于修改〈机动车交通事故责任强制保险条例〉的决定》第一次修订 根据2012年12月17日《国务院关于修改〈机动车交通事故责任强制保险条例〉的决定》第二次修订 根据2016年2月6日《国务院关于修改部分行政法规的决定》第三次修订 根据2019年3月2日《国务院关于修改...
2025 - 09 - 07
保障农民工工资支付条例 (2019年12月4日国务院第73次常务会议通过 2019年12月30日中华人民共和国国务院令第724号公布 自2020年5月1日起施行)第一章 总则第一条 为了规范农民工工资支付行为,保障农民工按时足额获得工资,根据《中华人民共和国劳动法》及有关法律规定,制定本条例。第二条 保障农民工工资支付,适用本条例。本条例所称农民工,是指为用人单位提供劳动的农村居民。本条...
2025 - 09 - 06
医疗保障基金使用监督管理条例 (2020年12月9日国务院第117次常务会议通过 2021年1月15日中华人民共和国国务院令第735号公布 自2021年5月1日起施行)第一章 总  则第一条 为了加强医疗保障基金使用监督管理,保障基金安全,促进基金有效使用,维护公民医疗保障合法权益,根据《中华人民共和国社会保险法》和其他有关法律规定,制定本条例。第二条 本条例适用于中华人民共和国境内基本...
2025 - 09 - 05
社会保险经办条例 (2023年7月21日国务院第11次常务会议通过 2023年8月16日中华人民共和国国务院令第765号公布 自2023年12月1日起施行)第一章 总  则第一条 为了规范社会保险经办,优化社会保险服务,保障社会保险基金安全,维护用人单位和个人的合法权益,促进社会公平,根据《中华人民共和国社会保险法》,制定本条例。第二条 经办基本养老保险、基本医疗保险、工伤保险、失业保险...
Copyright ©2018 - 2021 江苏元聚律师事务所
地址:江苏省无锡市梁溪区崇正路8号崇正大厦11楼
          联系电话:400-928-5178
传真:+86 0755-2788 8009
邮编:330520